开发流程

企业在线的软件定制业务,主要是指企业管理软件的定制,企业管理软件是指能够体现企业管理的大部分职能,能够提供实时、相关、准确、完整的数据,为管理者提供决提供决策依据的一种软件。

您所在的位置:首页 > 定制开发服务 > 开发流程

 
 
流程概述

本阶段主要是对开发出的软件产品来进行终级打包,以构成能够正常应用的最后版本。

 

 

 
具体操作

 

在软件测试完成并保证软件正常的前提之下,工作人员会对测试正常的软件产品进行打包,并完成发布工作,获取发布报告,确保产品正式上线。

 

 
交付展示

本阶段交付产品发布报告、产品上线信息、APP包信息。

  

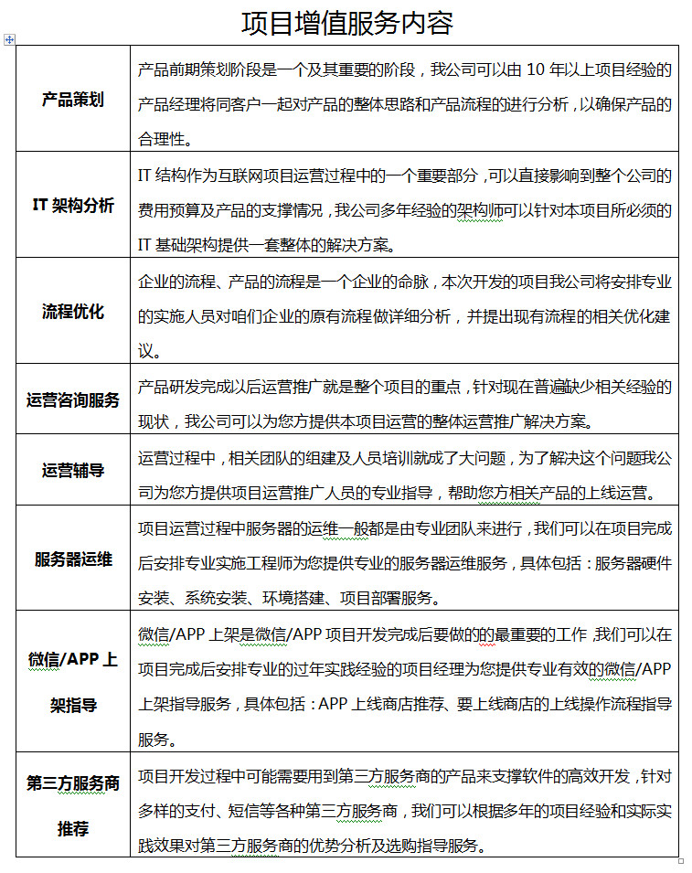
八大增值服务展示:

 

 

 

业务咨询
咨询在线客服
合作咨询
咨询在线客服

我们的微信