开发流程

企业在线的软件定制业务,主要是指企业管理软件的定制,企业管理软件是指能够体现企业管理的大部分职能,能够提供实时、相关、准确、完整的数据,为管理者提供决提供决策依据的一种软件。

您所在的位置:首页 > 定制开发服务 > 开发流程

 
 
流程概述

需求调研指的是软件开发方与需求方的独特探讨,在需求调研阶段,我们会与客户进行沟通讨论,获取客户软件项目的需求,并做整理。

 
具体操作

 

在需求调研阶段,我们主要是通过与客户沟通探讨的方式来获取客户对软件开发的需求,并给客户提出专业性的建议,进而得出客户需求文档,并进行整理。通过对客户需求的整理来确定该软件项目的开发目的及其可行性,更加透彻的了解软件所要实现的各项功能,保证项目的顺利进行。

 

 
交付展示

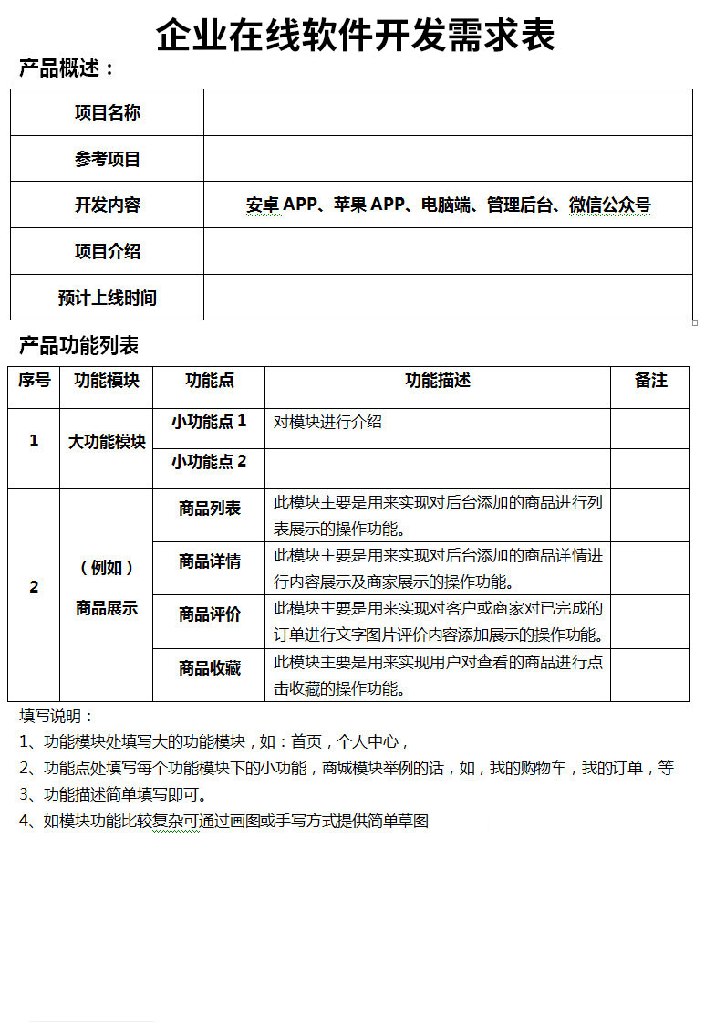
本阶段交付客户需求的初期文档资料。 下图为需求调研表:
 

 


 

业务咨询
咨询在线客服
合作咨询
咨询在线客服

我们的微信