欢迎访问华科互动软件定制开发网站
全国统一热线:025-82077198
解决方案
创新标准产品
定制开发服务
服务支持
新闻中心
客户案例
关于我们
综合集团
政府与公共部门
制造行业
文体教育
交通运输
商贸零售
服务行业
IT&电子
金融行业
其它行业
软件标准产品
CRM客户管理系统
OA协同办公系统
ERP管理系统
医院后勤管理系统
医废管理系统
APP标准产品
网约车打车系统
网上商城系统
团购外卖系统APP
聊天交友系统
共享单车系统APP
互联网金融借贷APP
定制开发服务内容
软件开发
网站开发
APP开发
微信开发
电商平台开发
等级保护
开发流程
开发优势
服务体系
服务热线
知识中心
行业新闻
公司新闻
综合集团
政府与公共部门
制造行业
文体教育
医药生物
电商零售
服务行业
IT&电子
金融行业
智能硬件
公司简介
企业文化
品牌形象
招贤纳士
联系我们
客户案例
综合集团
政府与公共部门
制造行业
文体教育
医药生物
电商零售
服务行业
IT&电子
金融行业
智能硬件
联系我们
了解更多详细信息请致电
025-82077198
或给我们留言
在线留言
您所在的位置:
首页
>
客户案例
>
综合集团
广金金服
客户类型:综合集团
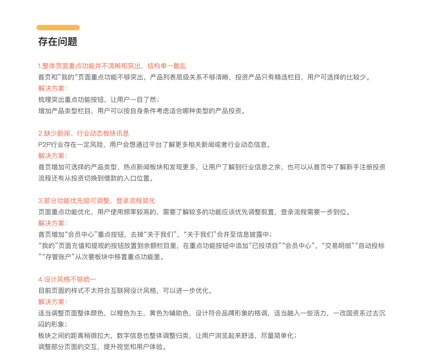
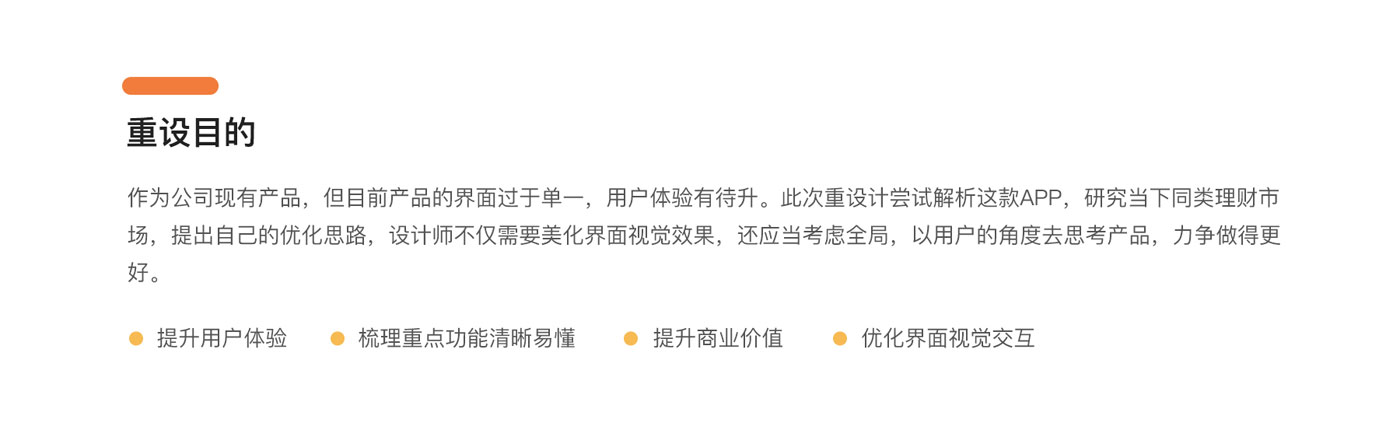
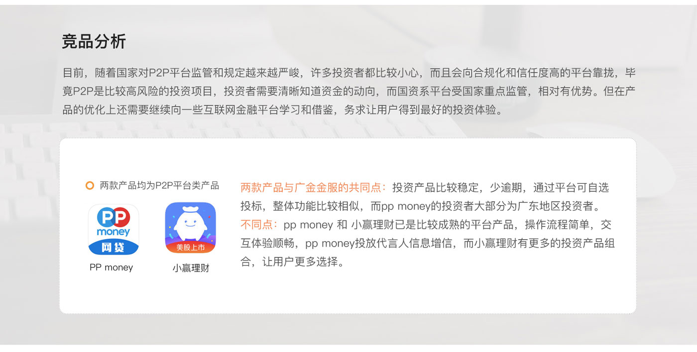
项目简介:APP集大数据应用、智能投顾、资产管理、投资理财于一体,app在坚持合规发展、技术创新的同时,积极开拓多元化布局,打造跨行业合作生态圈,app致力为广大用户提供更高价值与更优体验的综合性金融服务。
上一篇:
微众小钱包
下一篇:
沃音乐
业务咨询
咨询在线客服
合作咨询
咨询在线客服
我们的微信
关于我们
公司简介
企业文化
品牌形象
招贤纳士
联系我们
服务支持
服务体系
服务热线
新闻中心
行业新闻
公司新闻
定制开发服务
软件开发服务
软件定制开发
APP定制开发
微信/支付宝开发
创新标准产品
软件标准产品
APP标准产品
我们的微信
扫描关注微信